Россия, Омск,
ул. 8 Марта 8, оф. 9-10

Добавлены поправочные коэффициенты для учета допустимого тока в зависимости от соответствия номинального напряжения кабеля и номинального напряжения сети. То есть, если в сети 10 кВ применены кабели на 6 кВ, это допустимо. Но допустимый ток будет существенно ниже паспортного (введен понижающий коэффициент). Наоборот, если в сети 6 кВ применен кабель на 10 кВ, то его допустимый ток может быть выше (применен повышающий коэффициент). В программу добавлено средство ввода правила назначения повышающих и понижающих коэффициентов.
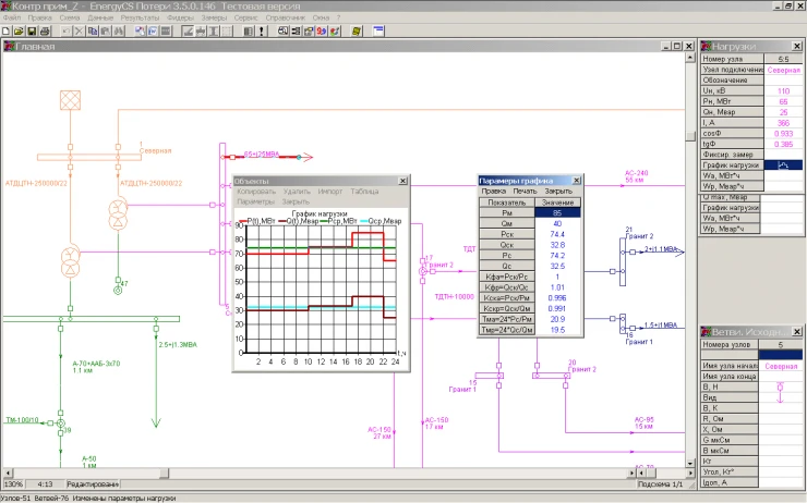
Добавлены: номер 0 – нагрузка задана неизменными P+jQ; номер 4 – нагрузка задана неизменным током.
Для нулевого периода изменяет заданную нагрузку этих объектов, а для остальных периодов изменяет коэффициенты роста. Отношения нагрузки в период к нагрузке в нулевой период. Таблица может экспортироваться и импортироваться любым предусмотренным методом импорта и экспорта, в том числе непосредственно в/из Excel, а также посредством буфера обмена либо через файл CSV, TXT, XML или другой стандартный формат. Отображение, импорт и экспорт могут производиться в относительных коэффициентах, в виде P (активной мощности), в виде модуля S (полной, кажущейся мощности) или в виде комплексного S=P+jQ.
Для всех видов трансформаторов допускаются несимметричные диапазоны регулирования. При переходе от старого варианта справочника сохраняется только верхнее значение границы диапазона регулирования, значение нижней границы диапазона необходимо добавлять вручную. Кроме того, добавлено значение числа нулевых положений РПН, которое также требуется вводить. При вводе этого параметра программа пытается самостоятельно восстановить значение нижней границы, если известно значение верхней.
Подпишитесь на рассылку и будьте в курсе последних новостей!