О продукте
nanoCAD Облака точек – приложение к Платформе nanoCAD, предназначенное для обработки данных 3D-сканирования и решения инженерных и информационных задач в области геодезии, машиностроения, строительства, инфраструктурного и метрологического мониторинга.
Основные особенности программы:
- Обработка данных 3D-сканирования различных форматов
- Интеграция с платформой nanoCAD для создания единой инженерной экосистемы
- Сшивка и регистрация облаков точек
- Классификация и сегментация данных
- Создание цифровых моделей местности и рельефа
- Векторизация и построение поэтажных планов
- Поиск геометрических форм и трубопроводных систем
- Расчет площадей, объемов и сравнение облаков точек
- Открытый API для создания пользовательских инструментов
Возможности
Поиск форм
Команда, осуществляющая поиск элементарных форм (плоскость, сфера, цилиндр, конус, тор) в облаке точек.
Поиск труб и плоскостей
Инструменты для поиска труб и плоскостей в облаке точек на основании заданных параметров с возможностью редактирования распознанных форм и объединения их в сложные агрегатные системы.
Сравнение
Инструмент определения отклонений между облаком точек и моделью, а также между двумя облаками точек. Позволяет визуализировать полученные результаты с помощью виджета отклонений и настройки дополнительных параметров режима отображения.
Моделирование
Инструменты создания 3D-сети по облаку точек, а также команды редактирования и текстурирования построенных поверхностей. Могут использоваться для моделирования сооружений, конструкций, деталей и др.
Построение и перенос сечений
Построение сечений в различных плоскостях, перенос построенного сечения в выбранный видовой экран, а также параллельный перенос построенного сечения с заданным шагом.
Определение координат колонн
Возможность определения плановых и высотных отклонений положения подкрановой балки в местах установки на колонны.
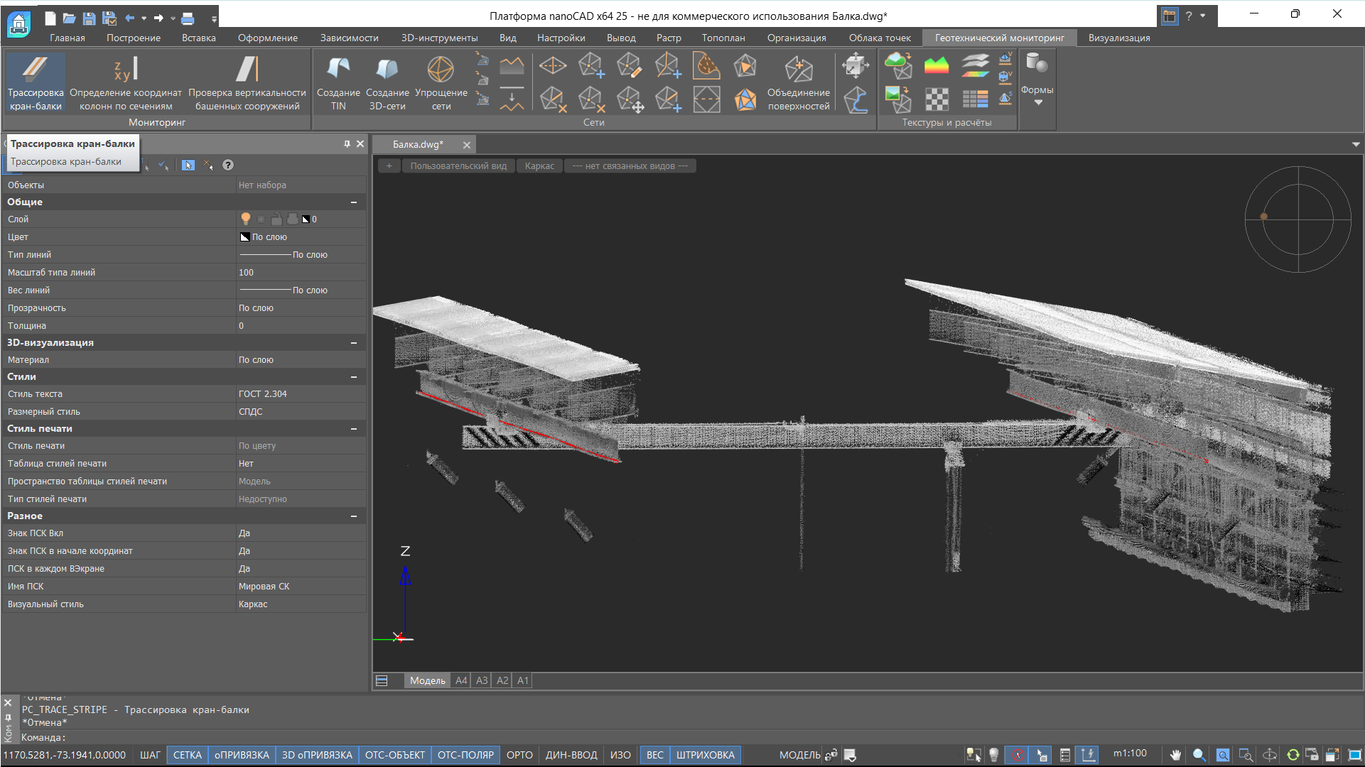
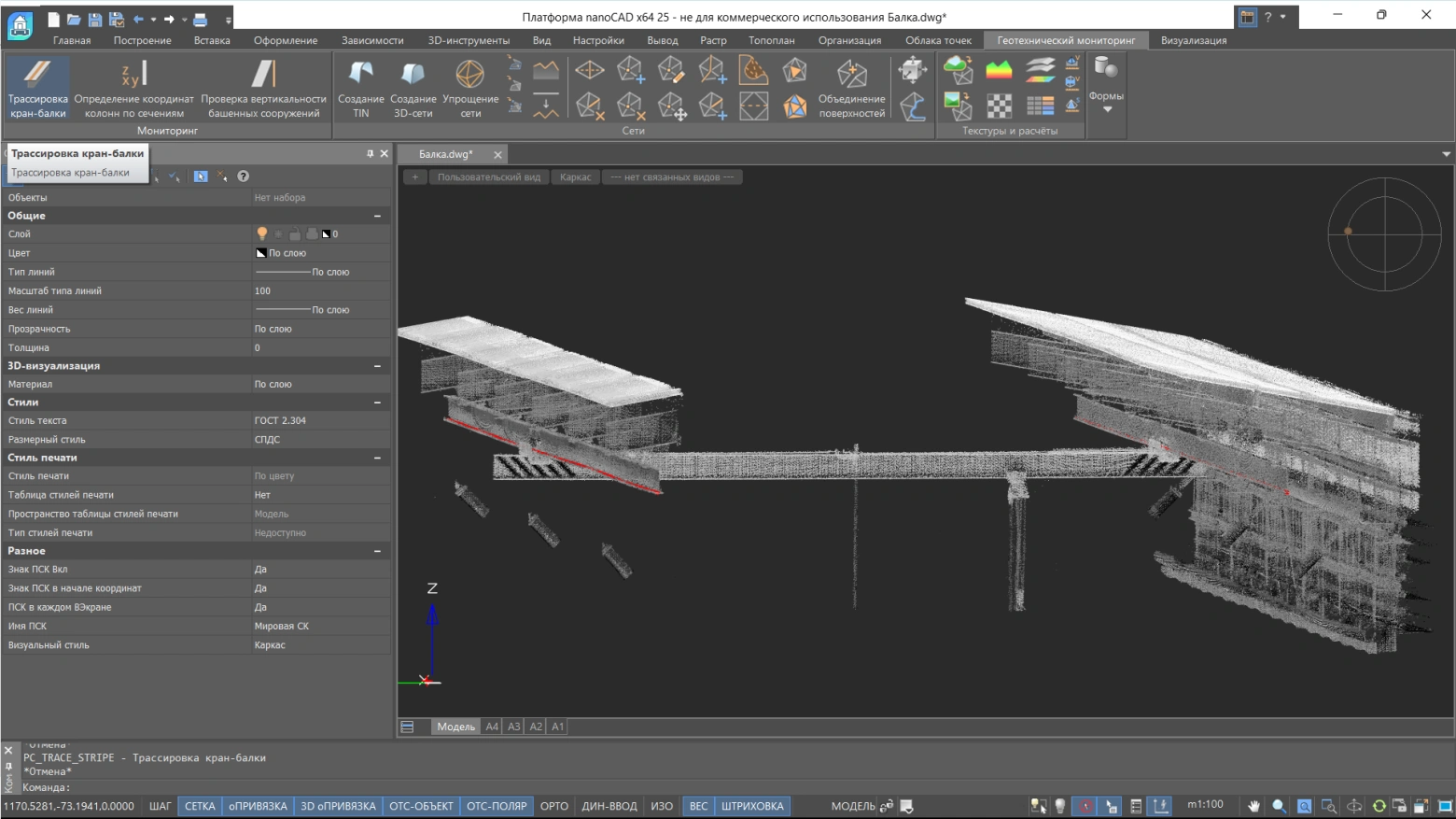
Трассировка кран-балки
Инструмент контроля подкрановых путей и взаимного расположения рельсов.
Проверка вертикальности
Инструмент для определения величины отклонения сооружений башенного типа от вертикали и основания фундамента. По результатам выполненных расчетов формируется отчет.
Формирование отчета
Отображение результатов выполнения работы команд и инструментов конфигурации «Метрология» в виде отчета.
Отображение отклонений
Возможность отображения рассчитанного отклонения каждого измерения от эталонной модели и визуализация полученных данных с помощью создания выносок.
Определение взаимосвязей
Расчет взаимосвязей между объектами для обеспечения высокой точности и согласованности измерений.
Автосравнение
Автоматический перерасчет результатов сравнения в случае изменения параметров модели или набора измерений.
Сравнение
Инструмент расчета отклонений между моделью и набором измерений, позволяющий визуализировать полученную информацию с помощью виджета отклонений.
Трансформация
Трансформация и преобразование моделей и объектов в проекте.
Управление видимостью объектов
Специализированный раздел метрологической панели позволяет настраивать режим отображения и разделять данные по категориям, типам и другим критериям с помощью формирования групп.
Широкий спектр форматов CAD-данных
Модели для оценки и сравнения могут быть загружены из обширного перечня форматов представления CAD-данных. Наряду с базовым для Платформы nanoCAD форматом *.dwg этот набор включает в себя множество поддерживаемых Платформой векторных форматов представления пространственных данных.
Регистрация всей поступающей информации
В базе измерений фиксируется вся информация, поступающая из подключенных приборов. Помимо пространственных координат, регистрируются время и параметры окружающей среды: температура, влажность, давление, а при необходимости и такие показатели, как вибрация, уровень радиации, гравитации и пр.
Сбор метрологических данных
Измерения могут быть выполнены различными типами приборов (электронные тахеометры и теодолиты, лазерные и фотограмметрические сканеры, а также специализированное измерительное оборудование: лазерные радары, высокоточные трекеры, измерительные руки, КИМ и другие).
Отображение отклонений
Режим отображения результатов выполненного сравнения с возможностью настройки дополнительных параметров.
Сравнение облака точек
Инструмент, позволяющий оценить степень совпадения двух облаков точек между собой или облака точек с моделью.
Расчет площади
Команда, предназначенная для определения площади участка поверхности. Рассчитываются как общая площадь, так и площади в проекциях на плоскости.
Расчет объема
Набор инструментов для расчета объемов между моделью и облаком точек, внутри контура или между моделями. Вычисляется общий, балансовый объем, а также рассчитываются величины снимаемого и насыпаемого объемов.
Расчет разности поверхностей
Команда, позволяющая рассчитывать и создавать поверхность разности двух других поверхностей.
Создание объектов по формам
Команда создает трехмерные векторные объекты на основе распознанной геометрии в облаке точек.
Создание трассы трубопровода
Визуализация и согласование осей сегментов трубопровода с построением единой трассы в виде 3D-полилинии. Автоматический расчет и определение поворотных точек.
Поиск плоскостей и труб в облаке
Инструменты для поиска труб и плоскостей в облаке точек на основании заданных параметров.
Глобальный поиск форм
Команда, осуществляющая поиск элементарных форм (плоскость, сфера, цилиндр, конус, тор) в облаке точек.
Вписывание элементарных форм
Набор команд, создающих объекты (прямая, плоскость, сфера, цилиндр), вписанные в облако точек или сечение.
Поиск ключевых линий
Команда ищет ключевые линии, такие как тальвеги, бровки и т.п. Возможен поиск как по облаку точек, так и по поверхности.
Редактирование сетей
Богатый набор инструментов редактирования построенных сетей. Включает оконтуривание, разрезание, классификацию, упрощение, заполнение разрывов и обрезку сети.
Наложение текстур
Набор команд, создающий текстурированные поверхности в соответствии с задачами и исходными данными. Существует возможность наложения плоской текстуры, текстуры из растрового изображения и текстурного атласа.
Создание TIN
Команда создания нерегулярной триангуляционной сети на основе облака точек. Построенная сеть представляет собой набор ребер, формирующих непересекающиеся треугольники.
Создание 3D-сети
Команда выполняет 3D-триангуляцию облаков точек объемных объектов с построением сети. Может использоваться для триангуляции зданий и других наземных объектов.
Построение поэтажного плана
Создание векторного поэтажного плана по данным облака точек. Облако может состоять из наружного скана здания и сканов его внутренних помещений.
Послойная векторизация
Автоматическое построение множественных сечений облаков с заданным шагом, их последующая векторизация и создание растровых изображений.
Классификация точек в облаке
Классификация точек, расположенных в заданном диапазоне высот относительно поверхности земли. Также возможна классификация- любых объектов по высоте от поверхности земли (конструкции, здания, опоры ЛЭП и др.).
Классификация сечений по атрибуту
Обширный набор инструментов и параметров для автоматической классификации по заданному критерию.
Создание и перенос сечений
Команда осуществляет параллельный перенос любого сечения в выбранном видовом экране с заданным шагом вперед или назад.
Именованные виды
Создание и сохранение видовых экранов, полученных в результате использования инструментов обрезки или сечения, в том числе с иерархической структурой.
Классификация и верификация земли
Алгоритм автоматической идентификации земли, а также команда верификации земли, обеспечивающая ручное уточнение автоматически классифицированных точек.
Фильтрация данных
Настройка фильтров атрибутов (метаданных) и классов точек импортируемых файлов.
Прореживание облаков точек
Команда уменьшает количество точек в выбранном облаке и позволяет избавиться от избыточной насыщенности, которая может существенно увеличивать время обработки больших облаков.
Совмещение облака с моделью
Команда выполняет детальное совмещение облака точек с эталонной моделью при наличии относительно небольшого смещения.
Сшивка сканов по парам соответствующих точек
Команда позволяет провести регистрацию облаков вручную, указав пары соответствующих точек на экране.
Создание облака точек из модели
Инструмент преобразует указанную модель в облако точек с заданной плотностью.
Проверка качества сшивки и контроль невязок
Контроль невязок по каждой точке позволяет оценить качество регистрации. Опорные точки с большой невязкой можно исключить или изменить вес таких точек, после чего выполнить повторную регистрацию.
Сшивка облаков по опорным точкам
Взаимное ориентирование нескольких облаков точек. Регистрация позволяет найти параметры трансформации для произвольного количества групп опорных точек. Используются два способа: попарный и итеративный.
Преимущества
Работа с обменными форматами
Поддержка самых распространенных обменных форматов (LAS, PTS, PTX, PCD, XYZ, E57, PLY, RCS/RCP), используемых в лазерном сканировании, позволяет работать с данными, полученными из разных источников. Больше нет необходимости подстраивать рабочий процесс под конкретного производителя оборудования.
Единая инженерная экосистема
nanoCAD Облака точек работает как вертикальное приложение САПР-платформы nanoCAD, что позволяет создать единую инженерную экосистему для обработки данных 3D-сканирования и их дальнейшего использования в других программных продуктах.
Широкий выбор инструментов
nanoCAD Облака точек содержит обширный инструментарий обработки данных, открывающий большие возможности при работе с облаками точек и позволяющий решить практически любую задачу.
Открытая архитектура
Открытый API-интерфейс позволяет создавать уникальные инструменты для решения узкоспециализированных задач. nanoCAD Облака точек поможет выстроить рабочий процесс по индивидуальному алгоритму для достижения оптимального результата.
Системные требования
Графическая платформа
Конфигурация Standart Build, Standart Geo, Standart Mech, Pro
Процессор
- Минимальные требования: процессор с тактовой частотой 2 ГГц
- Рекомендуемые требования: процессор с тактовой частотой 3 ГГц и выше
Оперативная память
- Минимальные требования: 16 Гб
- Рекомендуемые требования: 32 Гб и выше
Видеоадаптер
- Минимальные требования: графический процессор с поддержкой 3D-ускорения, объемом видеопамяти 1 Гб
- Рекомендуемые требования: графический процессор с поддержкой 3D-ускорения, объемом видеопамяти 4 Гб (поддерживающий OpenGL 2.1 или DirectX 11)
Место на диске
Для работы с большими облаками точек необходимо при выборе жесткого диска учитывать их объем и количество. Оценка объема данных облака точек может осуществляться по следующей таблице:
- Объем точек в облаке: 1 млн = 16,02Mb
- Объем точек в облаке: 100 млн = 1611,56Mb
- Объем точек в облаке: 1 млрд = 16313,00Mb
- Объем точек в облаке: 2,5 млрд = 40782,50Mb
Примечание. Для ускорения работы хранить облака точек рекомендуется на SSD-дисках
Разрешение экрана
- Минимальные требования: 1280х1024 px
- Рекомендуемые требования: 1920х1080 px
Сеть
- На сервере лицензий и всех рабочих станциях, где будут работать приложения, использующие сетевое лицензирование, должен быть запущен протокол TCP/IP
Операционная система
- Microsoft® Windows® 11
- Microsoft® Windows® 10 (64-бит), в том числе Home, Pro и Enterprise
- Microsoft® Windows® 8.1 (64-бит)
- Astra Linux 1.7, архитектура x86–64
- Astra Linux 1.8, архитектура x86–64
- Alter OS 2025, архитектура x86–64
- Alt Linux 10.4, архитектура x86–64
- RED OS 7.3, архитектура x86–64
- RED OS 8, архитектура x86–64
- РОСА Хром 12, архитектура x86–64
Базы данных
Для работы с Базами данных для облаков точек необходима установка расширения PostGis для PostgreSql.
- PostgreSQL 10 + Postgis 3.2.3-2
- PostgreSQL 12 + Postgis 3.3.2-1
- PostgreSQL 14 + Postgis 3.3.2-2
- PostgreSQL 15 + Postgis 3.3.2-2
О разработчике

Российский разработчик инженерного программного обеспечения: технологий автоматизированного проектирования (САПР/CAD), информационного моделирования (ТИМ/BIM) и сопровождения объектов промышленного и гражданского строительства (ПГС) на всех этапах жизненного цикла, а также сквозной цифровизации всех процессов в производстве. Основанная в 1989 году, компания занимается разработкой и внедрением программного обеспечения, включая такие инструменты, как nanoCAD, иные инструменты САПР и инновационные решения для проектирования, редактирования и моделирования. nanoCAD – это мощная платформа, обладающая обширными функциональными возможностями, предназначенная для создания чертежей, 2D и 3D моделирования. Приложение пользуется большой популярностью среди инженеров, архитекторов и проектировщиков. Компания постоянно развивается, стремясь предложить инновационные решения и инструменты, которые удовлетворяют потребности специалистов в области инженерии и дизайна. Нанософт активно работает над созданием новых технологий, чтобы обеспечить эффективные инструменты для профессионалов, работающих в разнообразных сферах проектирования и моделирования.