Россия, Омск,
ул. 8 Марта 8, оф. 9-10

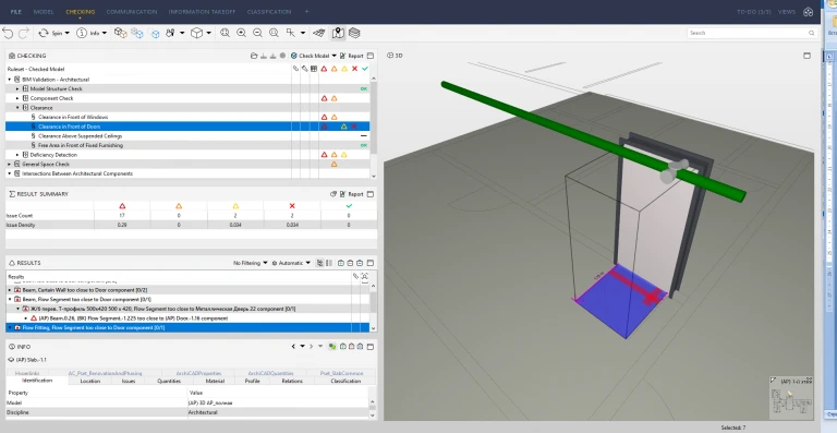
Solibri Model CheckerTM - это высококачественное BIM-приложение, предназначенное для выполнения анализа Информационных Моделей Зданий архитектурных и инженерных проектов на предмет возникновения коллизий, качества проектных решений и обеспечения безопасности.
Solibri позволяет выполнять глубокую проверку информационной модели объекта, выявлять коллизии, проверять соответствие модели различным требованиям и стандартам, выполнять анализ качества проектных решений и обеспечения безопасности, сравнивать модели и извлекать необходимую информацию. Это многофункциональный инструмент для каждого, кто заинтересован в полном контроле над проектными данными.
Graphisoft — это венгерская компания, основанная в 1982 году в Будапеште. Компания является одним из ведущих разработчиков программного обеспечения для архитектурного проектирования. Основным продуктом Graphisoft является ArchiCAD — профессиональное приложение информационного моделирования зданий, отвечающее всем требованиям и стандартам архитектурного проектирования. История Graphisoft началась с создания ArchiCAD — первой программы для автоматизации процесса проектирования зданий с помощью компьютера. Это позволило архитекторам и проектировщикам создавать 2D и 3D модели зданий, улучшая процесс проектирования и уменьшая время, необходимое для разработки проектов. Подпишитесь на рассылку и будьте в курсе последних новостей!