Россия, Омск,
ул. 8 Марта 8, оф. 9-10

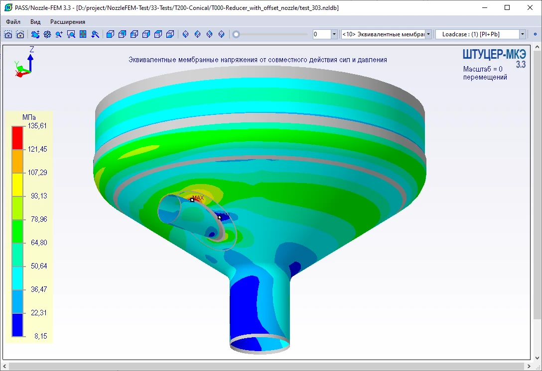
Штуцер-МКЭ - первая специализированная отечественная программа для расчета прочности и жесткости места соединения штуцера с сосудом (аппаратом) с помощью метода конечных элементов (МКЭ).
При определении прочности и жесткости узла врезки МКЭ получил широкое распространение. Созданная программа, в отличие от универсальных конечно-элементных программ, не требует специальной подготовки пользователя и значительных временных затрат. Создание конечно-элементной разбивки и оценка полученных результатов напряженно-деформированного состояния (НДС) зоны врезки производится автоматически.
Расчет НДС выполняется как для радиальных, так и для косых врезок в цилиндрические и конические обечайки, а также эллиптические, сферические и плоские днища. Расчет с помощью МКЭ позволяет значительно расширить область применения и точность решения задачи.
Расчеты проводятся согласно стандарту ассоциации «Ростехэкспертиза» СА 03-003-07 (16 глава).
Допускаемый уровень напряжений определяется согласно «Нормам расчета на прочность оборудования и трубопроводов атомных энергетических установок». (ПНАЭ Г-7-002-86 ГОСАТОМЭНЕРГОНАДЗОР СССР 1989).
Точность расчетов на прочность сосудов, аппаратов и трубопроводов в месте соединения в значительной степени определяется учетом жесткости (податливости) врезки. Как правило, при расчетах на прочность трубопроводных систем соединение трубопровода и сосуда (аппарата) заменяется мертвой опорой, что приводит к получению завышенных усилий и напряжений в узле соединения.
Дана возможность оценки прочности и устойчивости как элемента, в который врезается штуцер, так и расчет укрепления отверстия под действием только давления по нормативным документам ГОСТ 14249-89 и ГОСТ 24755-89, соответственно.
Программа рекомендуется для использования при проектировании и проведении поверочных расчетов в нефтеперерабатывающей, нефтехимической, газовой, нефтяной и других отраслях промышленности.
Модель программы «Штуцер-МКЭ» может быть создана и передана из программы «ПАССАТ».
Специально для программы Старт-Проф разработан модуль «Старт-Штуцер-МКЭ» для расчета врезок (тройников и штуцеров), который вызывается непосредственно из программы «Старт».
Компания ООО «НТП Трубопровод» была учреждена в марте 1992 г. на базе организованной в 1972 г. лаборатории трубопроводныхсистем института «ВНИПИнефть». В 70–80-х годах прошлого века лаборатория стала одним из ведущих в СССР коллективов-экспертов в области расчета, автоматизации проектирования и оптимизации технологических трубопроводов, центром взаимодействия и обмена опытом ведущих специалистов страны. На сегодняшний день НТП Трубопровод является одним из ведущих разработчиков и поставщиков, специализирующихся в области информационных технологий для проектирования исследований в нефтеперерабатывающей, нефтехимической и химической промышленности и представляет следующие решения: “Гидросистема” – НТП Трубопровод, “Изоляция” – НТП Трубопровод, “Пассат” – НТП Трубопровод и др. Среди пользователей программ — крупнейшие и авторитетные проектные, научно-исследовательские и экспертные организации. Подпишитесь на рассылку и будьте в курсе последних новостей!