Комплексные решения в области
САПР, BIM, Документооборота

Россия, Омск,

ул. 8 Марта 8, оф. 9-10

Каталог программ


EnergyCS Потери

от 97 600 ₽

Также получить консультацию по программному продукту можете через мессенджеры

О продукте

Область применения

  • Расчеты технических и технологических потерь электроэнергии в электрических сетях.
  • Прогнозирование потерь электроэнергии.
  • Разработка мероприятий по снижению потерь электроэнергии.
  • Энергетический аудит.

Задачи

Расчет технических и технологических потерь электроэнергии в электрических сетях.
Прогноз потерь электроэнергии.
Разработка мероприятий по снижению потерь электроэнергии.
Энергетический аудит.

Возможности

Заглушка

Основные возможности

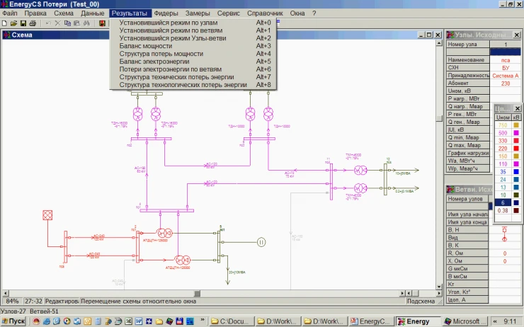
Ввод исходной модели осуществляется путем рисования схемы сети с использованием встроенного редактора расчетных схем и визуально соответствует электрической однолинейной схеме; В процессе рисования модели проверяются связность сети и классы напряжения узлов. Модель сети состоит из объектов, соответствующих элементам сети: линий, трансформаторов, реакторов и т.п. Типы и марки элементов выбираю…
Заглушка

Структура технических и технологических потерь

  • Условно-постоянные потери и расход на собственные нужды;
  • Нагрузочные потери;
  • Потери, связанные с погрешностью измерительных комплексов.
Заглушка

Виды расчетов потерь

  • Расчет потерь электроэнергии в сложнозамкнутых сетях;
  • Расчет потерь электроэнергии в разомкнутых сетях по фидерам;
  • Расчет потерь энергии в произвольных сетях прямым интегрированием по графикам электрических нагрузок;
  • Расчет потерь в низковольтных сетях по обобщенной информации.
Заглушка

Методы расчета потерь

Для расчета потерь энергии в питающих сетях, имеющих сложнозамкнутую структуру, применяются два метода: метод численного интегрирования (ЧИ) и метод, реализующий идеи факторного моделирования графиков нагрузок по обучающим выборкам; Для расчета потерь энергии в высоковольтной распределительной сети реализован метод «средних нагрузок и коэффициента формы»; Расчет потерь энергии в низковольтн…

Виды расчетов, предусмотренные в программе

Расчет установившихся режимов – средних нагрузок и для заданного часа графика; Расчет потерь электроэнергии сложнозамкнутой сети методом обобщенных типовых графиков; Расчет потерь электроэнергии в произвольных сетях методом прямого численного интегрирования – на основе почасовых расчетов по графикам энергопотребления; Расчет потерь электроэнергии по фидерам для разомкнутых участков сети; …

Конфигурации

Новые возможности

Учет изменения конфигурации сети во времени, при прогнозировании по периодам развития

Проверка загрузки проводов с учетом поправок на температуру воздуха и допустимых токов оборудования

Ввод зависимостей ограничений регулирования реактивной мощности от выдаваемой мощности генератора или коэффициента загрузки, представление потоков мощности начал и концов ветвей с учетом поперечной проводимости

Ввод неограниченного числа статических характеристик нагрузки

Учет изменения потерь холостого хода трансформаторов в зависимости от продолжительности эксплуатации

Системные требования

Оперативная память

  • Минимальные требования: 1 Гб
  • Рекомендуемые требования: 4 Гб и выше

Видеоадаптер

  • Минимальные требования: графический процессор с поддержкой 3D-ускорения, объемом видеопамяти 1 Гб
  • Рекомендуемые требования: графический процессор с поддержкой 3D-ускорения, объемом видеопамяти 4 Гб (поддерживающий OpenGL 2.1 или DirectX 11)

Место на диске

  • 500 Мб и более на системном диске

Разрешение экрана

  • Минимальные требования: 1024х768 px
  • Рекомендуемые требования: 1280х1024 px

Операционная система

  • Windows XP;
  • Windows Vista x32;
  • Windows 7-32.

Для установки программы требуются права Администратора

Дополнительное ПО

  • MS Office Word 2007/2010

О разработчике

CSoft Development CSoft Development — российский разработчик инженерного программного обеспечения и технологий: САПР, BIM, комплексных решений для машиностроения, промышленного и гражданского строительства, архитектурного проектирования, землеустройства, электронного документооборота, обработки сканированных чертежей, векторизации и гибридного редактирования – с многолетним опытом работы на рынке. Компания создает уникальные решения для управления инженерными данными по российским нормам и стандартам. Предлагаемые компанией CSoft Development современные разработки на базе 2D- и 3D-технологий – Model Studio CS и CADLib Model и Архив, TDMS, AutomatiCS, MechaniCS и многие другие – позволяют проектным организациям автоматизировать выполнение множества повседневных задач, значительно повысить конкурентоспособность и культуру производства, открывают перспективы освоения новейших методик проектирования, позволяют решать задачи в области САПР на самом высоком уровне и с учетом российских реалий.

Мероприятия

Возврат к списку

Подбор параметров
Разработчик
Направление

Подпишитесь на рассылку и будьте в курсе последних новостей!

+